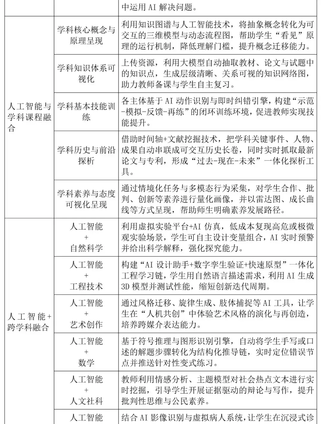
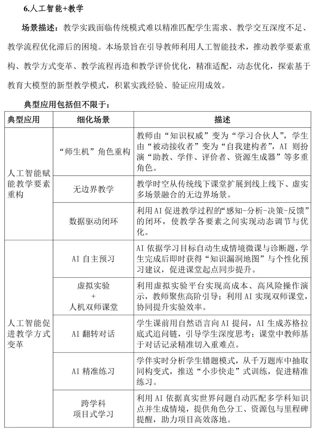
配资安全炒股配资平台门户网落实教育部有关教育数字化、人工智能教育的部署
来源:配资公司查询
网站:加杠杆的炒股软件,伯森配资,配资公司选配资配资
日期:2025-12-30 04:52:05
查看:171























